SPEC Seal of Reviewal SPECjAppServer2001 Result
Copyright © 2002 Standard Performance Evaluation Corporation
Oracle9iAS Release 2 on HP ProLiant ML530G2 Cluster NON-COMPLIANT (NC) RESULT
Submitter:
Oracle Corporation
SPEC license # 73 Test date:
Oct-2002
EJB Container Avail: Aug-2002
EJB Container JVM Avail: Oct-2002
Software
EJB Container
Supplier Domain Container
Emulator Container
Database
JDBC
Other Software
Hardware
J2EE Application Server
Database Server
Load Driver
Benchmark
Modifications
Configuration
Other Info
General Notes
Links
System Configuration Diagram

Full Disclosure Archive


SPEC has determined that this result was not in compliance with the SPECjAppServer2001 run and reporting rules. Specifically, this result omitted an additional spare Linksys switch, priced at $65.99, causing a small change in the price/BOPS metric. This omission required that the result be marked non-compliant. Oracle has resubmitted the result with updated price-performance.

Benchmark Settings
Orders Injection Rate: 325 Ramp Up Time: 600 seconds
# of Order Agents: 1 Ramp Down Time: 300 seconds
# of Manufacturing Agents: 1 Steady State Time: 1800 seconds
DB Load Injection Rate: 325 Trigger Time: 300 seconds
Total System Cost: US$217,691

Detailed Results
Order Transaction Mix Count Tx. Mix
New Order 289,639 49.89%
Change Order 116,008 19.98%
Order Status 116,719 20.11%
Customer Status 58,138 10.02%
Total # Order Transactions 580,504
Total # Manufacturing Transactions 425,422
Response Times Average Maximum 90th% Reqd
New Order 0.66 8.47 1.60 2.00
Change Order 0.36 2.96 0.90 2.00
Order Status 0.19 1.80 0.50 2.00
Customer Status 0.20 1.80 0.50 2.00
Manufacturing 1.89 6.04 2.75 5.00
Reproducibility Run (BOPS) 561.43

EJB Container
Name: Oracle9iAS Release 2, Standard Edition v9.0.2.1.0 JVM Name: Java (TM) 2 Runtime Environment, Standard Edition Version 1.4.1
Vendor: Oracle Corporation JVM Vendor: Sun Microsystems
Available: Aug-2002 Available: Oct-2002
Instances: 4
Passed CTS: May-2001
Protocol: ORMI
Tuning Information
server.xml global-thread-pool min="14" max="14" queue="75" keepAlive="-1" debug="false
server.xml taskmanager-granularity="3000000" transaction-config timeout="500000
data-sources.xml stmt-cache-size="100" inactivity-timeout="9000
JVM Tuning Information
System properties:
-Doracle.dms.gate=false
JVM command line:
-server -Dsun.net.inetaddr.ttl=0 -Dnetworkaddress.cache.ttl=0 -Xms1500m -Xmx1500m -XX:+AggressiveHeap

Supplier Domain Container
Name: Oracle9iAS Release 2, Standard Edition v9.0.2.1.0 JVM Name: Java (TM) 2 Runtime Environment, Standard Edition Version 1.4.1
Vendor: Oracle Corporation JVM Vendor: Sun Microsystems
Available: Aug-2002 Available: Oct-2002
Tuning Information
server.xml global-thread-pool min="14" max="14" queue="75" keepAlive="-1" debug="false
server.xml taskmanager-granularity="3000000" transaction-config timeout="500000
data-sources.xml stmt-cache-size="100" inactivity-timeout="9000
JVM Tuning Information
System properties:
-Doracle.dms.gate=false
JVM command line:
-server -Dsun.net.inetaddr.ttl=0 -Dnetworkaddress.cache.ttl=0 -Xms1500m -Xmx1500m -XX:+AggressiveHeap

Emulator Container
Name: Oracle9iAS Release 2, Standard Edition v9.0.2.1.0 JVM Name: Java (TM) 2 Runtime Environment,Standard Edition Version 1.4.1
Vendor: Oracle Corporation JVM Vendor: Sun Microsystems
Available: Aug-2002 Available: Oct-2002
Tuning Information

JVM Tuning Information
-Xmx=1500m -Xmx1500m

Database
Name: Oracle9i Database Release 2, Standard Edition v9.2.0.1.0
Vendor: Oracle Corporation
Available: May-2002
Tuning Information
init.ora parameters for Oracle:
compatible=9.0.0.0.0
cursor_space_for_time = TRUE
db_block_buffers = 720000
db_file_multiblock_read_count = 128
db_files = 256
dml_locks = 600
enqueue_resources = 2000
log_buffer = 2097152
log_checkpoint_interval = 2147483647
processes = 1000
open_cursors = 2000
max_rollback_segments = 1000
shared_pool_size = 150000000
sessions = 1000
transactions = 1000
transactions_per_rollback_segment = 1
parallel_max_servers = 100
undo_management               = AUTO
undo_retention                = 5
undo_suppress_errors          = TRUE
undo_tablespace               = roll_space
statistics_level = BASIC
trace_enabled = FALSE

JDBC
Name: Oracle JDBC Driver v9.0.2.1.0 (Type 2)
Vendor: Oracle Corporation
Available: Sep-2002
Tuning Information
stmt-cache-size="100

Other Software
Name:
Vendor:
Available:
Tuning Information


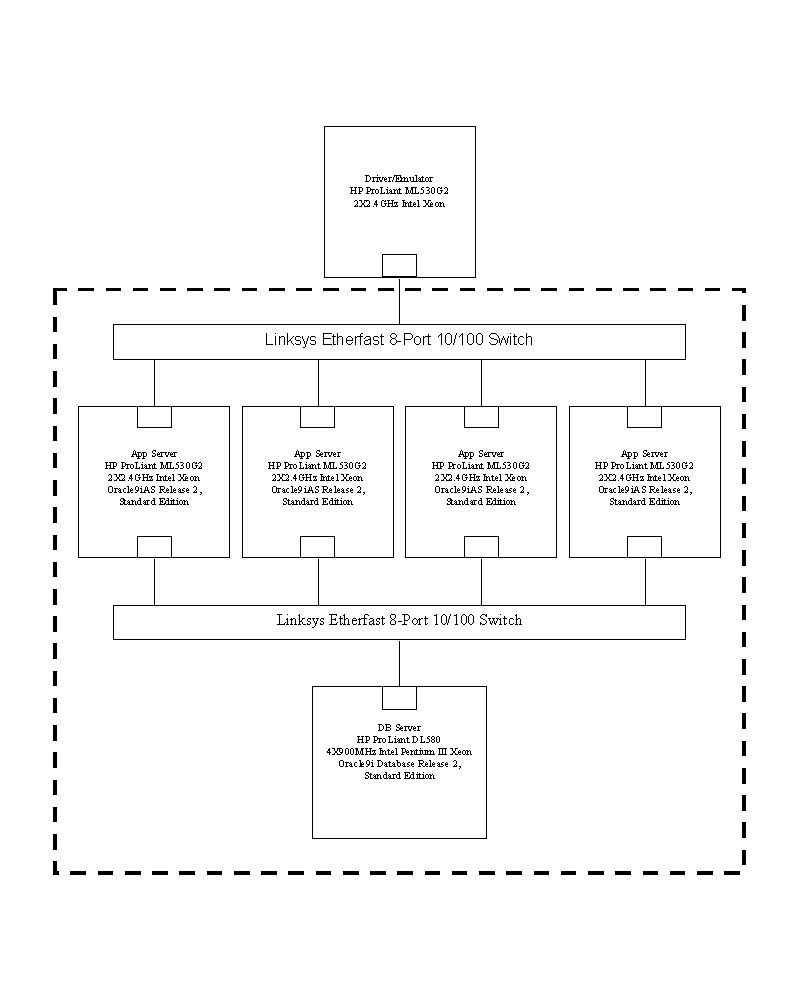
J2EE Application Server (4 systems)
Hardware Vendor: Hewlett-Packard OS Vendor: Red Hat Advanced Server 2.1
Model Name: ProLiant ML530G2 OS Name: Linux
Processor: Intel Xeon Filesystem: Linux
MHz: 2400 Disks: 2x36Gb 10K RPM Ultra-3
# of CPUs: 2 cores, 2 chips, 1 core/chip Network Interface: 10/100BaseT Ethernet
Memory (MB): 4096 Other Hardware: Compaq NC3123 Fast Ethernet NIC PCI 10/100 WOL
L1 Cache: 16KB(I)+16KB(D) # of Systems: 4
L2 Cache: 512KB H/W Available: Jun-2002
Other Cache: OS Available: Apr-2002
Notes / Tuning Information
Parameters added to /etc/sysctl.conf
net.ipv.tcp_max_syn_backlog = 8192
kernel.msgmni = 1024
kernel.sem = 1000 32000 32 512
fs.file-max = 65535
kernel.shmmax = 2147483648

Database Server (1 system)
Hardware Vendor: Hewlett-Packard OS Vendor: Red Hat Advanced Server 2.1
Model Name: ProLiant DL580 OS Name: Linux
Processor: Pentium III Xeon Filesystem: RAW
MHz: 900 Disks: see notes
# of CPUs: 4 cores, 4 chips, 1 core/chip Network Interface: 100BaseT Ethernet
Memory (MB): 8192 Other Hardware: Smart Array 5312 Controller, StorageWorks Enclosure 4314R
L1 Cache: 16KB(I)+16KB(D) # of Systems: 1
L2 Cache: 2MB H/W Available: Jun-2001
Other Cache: OS Available: Apr-2001
Notes / Tuning Information
2x36GB 15k Ultra-3 RAID1 OS, 4x36GB 15k Ultra-3 RAID0 Data, 6x36GB 15k Ultra-3 RAID1 Logs
Parameters added to /etc/sysctl.conf
net.ipv.tcp_max_syn_backlog = 8192
kernel.msgmni = 1024
kernel.sem = 1000 32000 32 512
fs.file-max = 65535
kernel.shmmax = 2147483648

Load Driver (1 system)
Hardware Vendor: Hewlett-Packard OS Vendor: Red Hat Advanced Server 2.1
Model Name: ProLiant ML530G2 OS Name: Linux
Processor: Intel Xeon Filesystem: Linux
MHz: 2400 Disks: 2x18GB 10k Ultra-3
# of CPUs: 2 cores, 2 chips, 1 core/chip Network Interface: 10/100BaseT
Memory (MB): 4096 Other Hardware:
L1 Cache: 16KB(I)+16KB(D) # of Systems: 1
L2 Cache: 512KB H/W Available: Jun-2002
Other Cache: OS Available: Jun-2002
Notes / Tuning Information
JVM Version used:
Java (TM) 2 Runtime Environment, Standard Edition Version 1.4.1
JVM arguments used:
-Xms512m -Xmx512m -Dsun.net.inetaddr.ttl=0
The Linux max thread limit is 1024 by default. Rebuilt
libpthread.so after increasing the limit to 8192.
Parameters added to /etc/sysctl.conf
net.ipv.tcp_max_syn_backlog = 8192
kernel.msgmni = 1024
kernel.sem = 1000 32000 32 512
fs.file-max = 65535
kernel.shmmax = 2147483648
Following was done to increase the no of file descriptors
Parameter changes in /etc/security/limits.conf
soft nofile 8192
hard nofile 8192
Added in /etc/pam.d/login
session required /lib/security/pam_limits.so

Benchmark Modifications
Schema Modifications:
  Tablespace sizes were increased to support the Injection rate
  Scripts to create the DB are included in the FDA
Load Program Modifications:
  The load program was not modified
Reference Bean Modifications:
  No changes were made to the reference beans.

Benchmark Configuration Information
Persistence Mode Used:
  CMP mode was used for all beans
Isolation Requirement Info:
  Beans with a READ_COMMITTED requirement were deployed using
  locking-mode="optimistic" in their deployment descriptor
  
  All other beans were deployed using
  locking-mode="pessimistic" in their deployment descriptor
  
  A pessimistic locking mode means that all selects (including finders) are issued with a FOR UPDATE clause
Durability Requirement Info:
  RAID1 disk mirroring was used to ensure durability
  for the database logs
Storage Requirement Info:
  A 45 minute run at an injection rate of 325 increased storage by 8.2Gb
  Given a linear scaling extrapolating for an 8-Hour run we get 87.5Gb
  The system is configured with 252Gb which is sufficient for an 8Hr run
Argument Passing Semantics:
  Oracle 9iAS application server uses pass-by-value
  as required by the EJB specification

Other Benchmark Information
  This submission used the xerces.jar from the SPECjAppServer2001 Kit.
  The xerces.jar file was copied to the lib directory of the appserver
  No hardware or software was used to alter basic network routing.
  
  Requests were sent to different appservers utilizing DNS round-robin
  with one of the mid-tier nodes acting as the DNS server
  DNS round-robin was implemented by using the linux supplied BIND domain-name server
  The driver used the following jndi.properties
  java.naming.factory.initial=com.evermind.server.rmi.RMIInitialContextFactory
  java.naming.provider.url=ormi://main.spec.bogus:23791/SPECjAppServer
  java.naming.security.principal=admin
  java.naming.security.credentials=welcome
  dedicated.rmicontext=true

General Notes
No errors were reported during the final or reproducibility run


For questions about this result, please contact the submitter: Oracle Corporation
For other inquiries, please contact webmaster@spec.org

Benchmark run on Tue Oct 15 00:54:41 CDT 2002 by SPECjAppServer2001 v1.12
Result submitted on Thu Oct 17 03:03:00 EDT 2002
Report generated by SPECjAppServer2001 Reporter v1.09

Copyright © 2002 Standard Performance Evaluation Corporation

First published at SPEC.org on 01-Nov-2002